" />
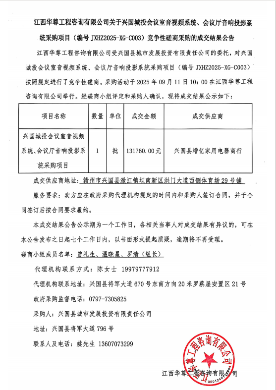
江西华尊工程咨询有限公司关于兴国城投会议室音视频系统、会议厅音响投影系统采购项目(编号JXHZ2025-XG-C003)竞争性磋商采购的成交结果公告-结果公告-兴国城控
兴国城控
首页
集团概况
企业介绍
组织架构
集团荣誉
新闻中心
公司动态
信息公开
通知公告
党群人事
群团工作
廉洁建设
党建动态
人才招聘
项目建设
项目风采
项目动态
专题栏目
项目招采
采购公告
变更公告
结果公告
业务领域
登录
江西华尊工程咨询有限公司关于兴国城投会议室音视频系统、会议厅音响投影系统采购项目(编号JXHZ2025-XG-C003)竞争性磋商采购的成交结果公告
当前位置:
首页
>>
项目招采
>>
结果公告
结果公告
admin
2025-09-12 16:47:21
337
上一篇:
赣州东升工程造价咨询有限公司关于兴国城控实业发展集团有限公司兴国县城市发展投资有限责任公司官网优化升级项目(项目编号:GZDS2025-XG-ZC002) 竞争性磋商的成交结果公告
下一篇:
赣州市中宏招标咨询有限公司关于兴国县江闽物流港有限责任公司兴泉铁路与京九铁路联络线项目选取可行性研究报告编制单位(项目编号:GZZH2025-XG-C005)竞争性磋商的成交结果公告